Join the Cross-Promotion Squad: Big devs help medium devs who help small devs
Hey Developers,
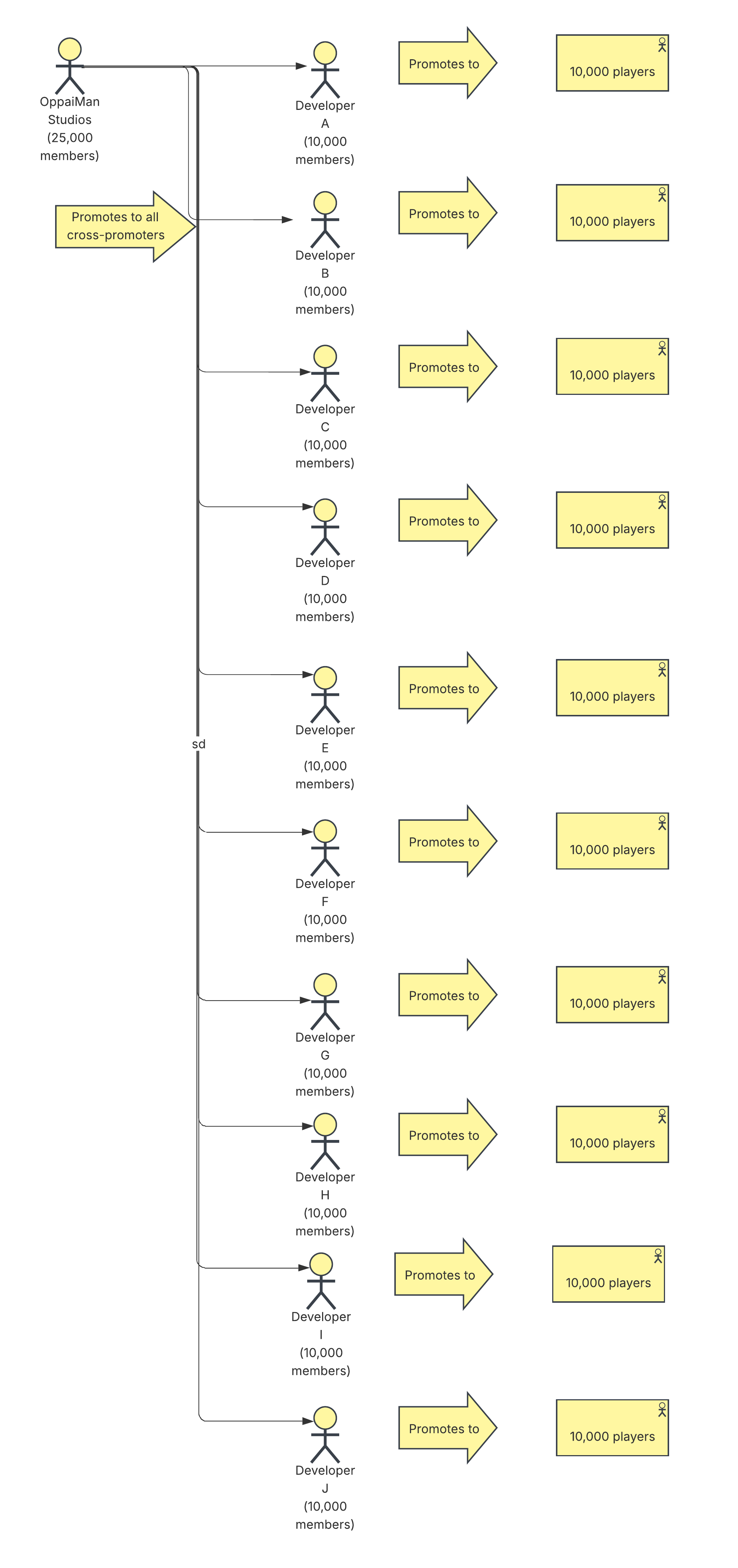
Today, we are helping small developers earn visibility by promoting on our Patreon page to 25,000 players.

And recently, we started recruiting medium-sized developers to join the cause so we can reach a total of 100,000 players.
When we motivate 10 other developers with an average Patreon page of 10,000 members, together we can promote more games to 100,000 players.
Take a look at this chart

In short:
- Big dev helps medium devs.
- Medium devs help small devs.
To promote our cross-promoters
We made two recent changes to make motivate the medium-sized developers to promote small-sized developers
1) Offer Patreon promotions only to developers that generated a number of sales for other developers by promoting any of the 400+ games on the platform
2) Give a premium quality area of the Homepage to these developers.
Small developers might think they are being ignored by us, but we are amplifying our reach from 25,000 to 100,000 members, so the cross-promotion squad can promote even more small developers, which is the goal of the platform.
Your Opinion
You are welcome to post your opinion here or on discord.